近日,taptap点点马东明/詹若挺等在国际一流学术期刊《细胞报告》Cell Reports 发表一项最新研究成果,题为:Genomic insights into the evolution of flavonoid biosynthesis and O-methyltransferase and glucosyltransferase in Chrysanthemum indicum。


黄酮类化合物(Flavonoids)是一类广泛分布于植物的生物活性次级代谢产物,其结构多样性主要源于位点特异性甲基化和糖基化修饰。地奥司明(Diosmin,Luteolin-4'-methoxyl-7-O-glucosyl-rhamnoside)是一种存在于野菊(Chrysanthemum indicum)中的罕见黄酮苷,为增强静脉张力性药物和血管保护剂,常用于痔疮治疗。菊属植物如何进化出这种新的生物合成能力仍然成谜。
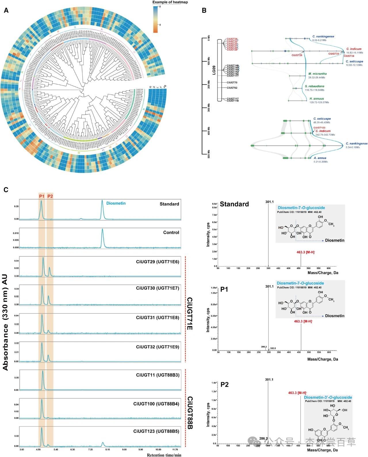
本研究中,作者组装了一个 3.11 Gb 的高质量野菊基因组,重叠群 N50 值为 4.39 Mb,并注释了 50,606 个蛋白编码基因。发现一个串联重复的O-甲基转移酶基因 CiCOMT10 发生了新功能化(Neofunctionalization),特异性催化邻位取代木犀草素(Luteolin)上4'位羟基的甲基化,进而形成地奥司明的重要生物合成前体 Diosmetin。此外,鉴定了糖基转移酶 CiUGT11(UGT88B3)介导 Diosmetin 的7位羟基发生特异性糖基化修饰。最后,作者通过组合CiCOMT10、CiUGT11和之前鉴定的鼠李糖基转移酶(Rhamnosyltransferase),构建了一个一锅级联生物催化系统,从木犀草素出发,实现了地奥司明的高效合成,木犀草素的转化率超过80%。

Fig. 1 Phylogenetic and evolutionary analyses from the viewpoint of the genome.

Fig. 2 Tandem duplication and neofunctionalization of F4′OMTs revealed by the genomic and biochemical analyses.
总之,本研究成功组装了染色体水平的野菊基因组,揭示特异性4'-O-甲基转移酶可能发生了新功能化事件,鉴定了地奥司明生物合成通路中缺失的甲基转移酶和糖基转移酶,进一步通过体外多酶级联反应重构生物合成途径进行确证,实现了从木犀草素合成地奥司明,阐明了转移酶在黄酮类化合物结构多样化中的作用,并提供了产生稀有黄酮类化合物所必需的重要基因元件,为利用合成生物学技术工业化生产高附加值黄酮类化合物铺平了道路。

Fig. 3 Identification of F7GlcTs through genomic analyses and the biochemical characterization of some UGTs.

Fig. 4 Reconstruction of the diosmin biosynthetic pathway using a one-pot multi-enzyme cascade system.

Fig. 5 Overview of flavonoid pathway in C. indicum, with a focus on methylation and glucosylation steps, elucidated in this paper.(FNSII, flavone synthase II; F3H, flavanone 3-hydroxylase; FLS, flavonol synthase; F4'OMT, flavonoid 4'-O-methyltransferase; F7GlcT, flavonoid 7-O-glucosyltransferase; and 1,6RhaT, 1,6-rhamnosyltransferase.)
原文信息:Deng, Y., Yang, P., Zhang, Q., Wu, Q., Feng, L., Shi, W., Peng, Q., Ding, L., Tan, X., Zhan, R., & Ma, D. (2024). Genomic insights into the evolution of flavonoid biosynthesis and O-methyltransferase and glucosyltransferase in Chrysanthemum indicum. Cell Reports, 43(2), 113725. doi: 10.1016/j.celrep.2024.113725.